Development & Reproduction
Korean Society of Developmental Biology
Research article

Crosstalk of Nemo-Like Kinase (NLK) and Yes-Associated Protein (YAP) Phosphorylation in Endometrial Epithelial Cells

Sohyeon Moon*https://orcid.org/0009-0000-0303-0027, Soohyung Lee*https://orcid.org/0000-0002-1952-263X, Youngsok Choi†https://orcid.org/0000-0002-3862-4105
Major in Animal Biotechnology, School of Advanced Biotechnology, Konkuk University, Seoul 05029, Korea

These authors contributed equally to this work.

Corresponding author Youngsok Choi, Major in Animal Biotechnology, School of Advanced Biotechnology, Konkuk University, Seoul 05029, Korea. Tel: +82-2-450-3969, E-mail: choiys3969@konkuk.ac.kr

Copyright © 2025 The Korean Society of Developmental Biology. This is an Open-Access article distributed under the terms of the Creative Commons Attribution Non-Commercial License (http://creative-commons.org/licenses/by-nc/4.0/) which permits unrestricted non-commercial use, distribution, and reproduction in any medium, provided the original work is properly cited.

Received: Sep 25, 2025 ; Revised: Oct 31, 2025 ; Accepted: Nov 14, 2025

Published Online: Dec 31, 2025

Abstract

The Hippo signaling pathway is an evolutionarily conserved pathway from Drosophila to humans. Although key elements of the Hippo signaling pathway are well-defined, the factors that control the transcriptional outcome of Hippo have yet to be fully elucidated. Until now, mainly in mammals, the Hippo signaling pathway has been focused on serine 127 (S127) of yes-associated protein (YAP), a key target gene. Recently, it has been shown that nemo-like kinase (NLK) can crosstalk with the Hippo pathway by phosphorylating an unknown new site of YAP. NLK transfers YAP serine 128 (S128) to the nucleus through dissociation of the 14-3-3 binding with YAP, promoting transcriptional activity. However, this is worth investigating as it has not been studied in the mammalian reproductive system and the precise mechanisms of signaling pathway crosstalk in endometrial cells that are dynamically altered by steroid hormones remain unclear. In this study, we found that expression of NLK and YAP S128 changes the expression site or extent of expression in the endometrium during the estrous cycle. Furthermore, we demonstrated that regulation of its expression proceeds through estrogen and its receptors. We have shown that these responses are triggered and regulated in uterine epithelial cells, suggesting that their expression plays a role in uterine dynamics during the estrous cycle, as does the hippocampal signaling pathway.

Keywords: Endometrium; Estrogen; Nemo-like kinase (NLK); yes-associated protein (YAP)-serine 128; Hippo signaling

INTRODUCTION

The Hippo signaling pathway is an evolutionarily conserved pathway from Drosophila to humans. The Drosophila gene, called Hippo, and the mammalian homologs present in most body tissues and organs and regulates and promotes the growth of organs and tissues by inhibiting cell growth and promoting tissue regeneration-homeostasis and stem cell self-renewal and promoting cell death as needed (Udan et al., 2003; Huang et al., 2005; Zhao et al., 2010). Disruption of the Hippo signaling pathway in the imaginal discs of Drosophila is dependent on the proteins involved in the steroid reactive ecdysone (Ec) response. The Ec of Drosophila has a chemical structure such as estrogen and other steroid hormones found in humans (Delanoue et al., 2010). Taiman (Tai, NCOA3 orthologs) is an Ec receptor co-activator. Tai enhances the growth induced by Yorkie [Yki, yes-associated protein (YAP) orthologs], but the Tai form, Tai unable to bind Tai loss or Yki, inhibits tissue growth by Yki. This represents a Hippo / Ec pathway crosstalk in the form of the Yki-Tai complex that co-induces germline genes as part of a transcriptional program normally suppressed during somatic epithelia development (Zhang et al., 2015).

Recently, it has been shown that nemo-like kinase (NLK) can cross-talk with the Hippo pathway by phosphorylating an unknown new site of YAP. NLK transfers YAP serine 128 (S128) to the nucleus through dissociation of the 14-3-3 binding with YAP, promoting transcriptional activity (Hong et al., 2017; Moon et al., 2017). However, this is worth investigating as it has not been studied in the mammalian reproductive system and the precise mechanisms of signaling pathway crosstalk in endometrial cells that are dynamically altered by steroid hormones remain unclear.

The uterus is an important hormone responsive reproduction organ on mammals. Many uterine functions are under the regulation of ovarian steroid hormones, estrogen and progesterone, and uterine cell types respond to hormones in a differential manner (Hong & Choi, 2018; Lee et al., 2021). Ovarian Estrogen targets uterine epithelial cells, inducing proliferation and differentiation of these cells, whereas the proliferation of uterine stromal cells is under P4 regulation (Chung & Das, 2011). We have previously studied whether the Hippo signaling pathway is affected by intrauterine steroid hormones (Moon et al., 2019, 2022b). In a previous study, we demonstrated that STK4 and its downstream genes were induced or regulated by steroid hormones in the mouse uterus (Moon et al., 2019). Expression of STK4 and its downstream genes was increased and activated by Estrogen secretion (Moon et al., 2019). When STK4 is activated, the Hippo signaling pathway is turned on, and the nuclear release of YAP, phosphorylated at Ser127 by LATS1, proceeds normally (Moon et al., 2022a). However, YAP phosphorylated through estrogen regulation remains in the nucleus and acts within it (Moon et al., 2022a). This suggests that the normal Hippo signaling pathway is disrupted by other modulators, indicating crosstalk with signaling pathways other than the Hippo pathway via estrogen (Moon et al., 2022a). The purpose of this study is to elucidate whether NLK, which induces MAPK and Wnt signaling pathways, affects the regulation of YAP activity in the uterus, and whether their expression is regulated by hormones.

MATERIALS AND METHODS

1. Animals

All mouse experiments were performed on 7-week-old Institute of Cancer Research (ICR) mice provided by KOATECH (Pyeongtaek, Korea). Mice were housed under strict temperature and light control in the SPF animal room at the CHA Bio Complex (Seongnam, Korea). Mouse care and experimental and surgical procedures followed CHA University’s IACUC guidelines and were approved by CHA University’s Laboratory Animal Center Use Committee (Approval No. IACUC180128).

2. Vaginal smear assay

Vaginal cell samples from mice were smeared on glass slides and then dried in a 60°C heat block. Slides were immersed in Giemsa solution and left for 1 min. After that, they were soaked in eosin for 1 minute, but there was no significant difference when observed under a microscope, so they were excluded from the staining process. After Giemsa staining, the solution was immersed in distilled water to remove the Giemsa solution remaining on the slide, and after wiping it with a kimtech wiper (Yuhan-Kimberly, Seoul, Korea), it was immediately observed under a microscope.

3. Ovariectomy and hormone treatments

At least 5 7-week-old ICR mice per estrogen treatment time were ovariectomized (OVX). Anesthetized with Avertin (8–10 mg/mouse, Sigma-Aldrich, St. Louis, MO, USA), the back of the anesthetized mouse was incised and wiped with alcohol. A skin incision was made in the depression along the spine. The ovaries and fallopian tubes were removed and removed, and the remaining tissue was put back into the abdominal cavity. The incised skin was sutured with thread. There was a recovery period of 10 days after OVX. After the recovery period, β-estradiol (E2; Sigma-Aldrich) was injected into the mice at 200 ng/mouse (McLaren, 1968; Lee et al., 2003) and progesterone (P4; Sigma-Aldrich) at a concentration of 2 mg/mouse (Lloyd, 1937). For the assessment of responsiveness to hormones, estrogen receptor (ER) antagonist ICI 182,780 (ICI, Sigma-Aldrich) (500 μg/mouse) and progesterone receptor antagonist RU486 (RU; Sigma-Aldrich) (1 mg/mouse) were pre-injected 30 minutes prior to hormone injection.

4. Immunofluorescence

Rabbit polyclonal anti-NLK (Alexa 555) antibody was purchased from Bioss (bs-10420R-A555). Rabbit polyclonal anti-YAP (phospho-Ser128) was generated using recombinant YAP peptide PQHVRAHS<pS>PASLQLG and affinity purified (AbClon, Seoul, Korea) (Moon et al., 2017). The sampled tissues were fixed with 4% paraformaldehyde. The paraffin block tissue was sectioned to a thickness of 5 μm using a microtome (Macroteck, Yongin, Korea) and placed on a slide glass. Deparaffinization was performed as follows; 100% ethanol, 95% ethanol, 70% ethanol, 50% ethanol, and running water for 5 minutes each. Slides were placed in a container with sodium citrate buffer (10 mM sodium citrate, 0.05% Tween 20, pH 6.0). The vessel was boiled for 40 minutes in an antigen retrieval steamer (IHCWORLD, Irvine, CA, USA). The slides were washed once in distilled water for 5 minutes and washed 3 times with 0.05% phosphate-buffered saline with tween-20 (PBST) for 5 minutes. A hydrophobic barrier was drawn around each tissue on the slide using an ImmEdge pen (Vector Lab, Road Burlingame, CA, USA). Slides were placed in a humidified chamber and then dispensed with 5% goat serum blocking buffer (0.05% PBST and 4% BSA). The chamber was incubated at room temperature for 4 h, then treated with primary antibody and incubated at 4°C overnight. Slides were washed 3 times for 5 minutes in PBST, then treated with secondary antibody Alexa-Fluor antibody 488 (Invitrogen, Waltham, MA, USA) and incubated for 1 h at room temperature. Slides were washed 3 times with PBS and treated with 4’,6-diamidino-2-phenylindole (DAPI) (Life Technologies, Carlsbad, CA, USA) for 10 minutes at room temperature. After washing the slides 3 times for 5 minutes with PBS, a drop of mounting medium (Dako, Carpinteria, CA, USA) was dropped on the slide and covered with a glass coverslip. Fluorescence staining was observed with a confocal microscope LAS X (Leica Microsystems, Wetzlar, Germany). For immunofluorescence, tissues from at least three independent biological replicates (n=3) per group were sectioned and processed.

5. Immunohistochemistry

For Immunohistochemistry, Mouse polyclonal anti-NLK antibody was purchased from Santa cruz (sc-48361, Santa Cruz Biotechnology, Dallas, TX, USA). Antibodies not mentioned herein have already been described previously. After deparaffinizing the paraffin block slides, the sections were incubated with 3% hydrogen peroxide (H2O2) in methanol for 10min at room temperature to eliminate endogenous peroxidase activity. Slides were washed once for 5 minutes in running water and three times for 5 minutes in PBST buffer. After antigen retrieval, the blocking solution was treated, and the primary antibody was attached and incubated overnight at 4°C. After treatment with the secondary antibody for 1h, DAB solution (Vector Laboratory, Newark, CA, USA) was dropped on the slide and waited until the desired signal appeared. After the DAB reaction, the slides were immersed in 1X phosphate buffer (0.1 M PB, pH 7.4). The slides were washed once in running water for 5 minutes. The slides were counterstained with hematoxylin, soaked in supersaturated sodium bicarbonate for 1 minute to change the hematoxylin stain to blue, and then washed again in running water for 5 minutes. Slides were rehydrated with ethanol and xylene and a drop of permount mounting medium (Thermo Fisher Scientific, Waltham, MA, USA) was added to the slides and covered with a glass coverslip. For immunohistochemical analyses, tissues from at least three independent biological replicates (n=3) per group were sectioned and processed.

6. RNA isolation, reverse transcription PCR (RT-PCR), and quantitative real-time PCR (qPCR)

Total RNAs were extracted from mouse uteri using RNeasy total RNA isolation kit (Qiagen, Hilden, Germany) according to the manufacturer’s instruction. The total RNAs (2 μg) were reverse-transcribed to synthesize complementary DNA (cDNA) using SuperScript® III First-Strand Synthesis System (Life Technologies) following the manufacturer’s instruction.

Conventional quantitative real-time polymerase chain reaction (RT-PCR) was performed using a ProFlex PCR System and/or a SimpliAmp Thermal Cycler (Thermo Fisher Scientific). The standard thermal cycling parameters were as follows: denaturing at 95°C for 30 s, annealing at 60°C for 30 s, and extension at 72°C for 30 s. The products were loaded and analyzed in 2% agarose gel.

Quantitative RT-PCR analysis was performed using the CFX96 Touch Real-Time PCR Detection System (Bio-Rad, Hercules, CA, USA). Amplification was carried out using iQ SYBR® Green Supermix (Bio-Rad). Cycling conditions for analysis were as follows; Denaturation at 95°C for 15 seconds, annealing at 60°C for 15 seconds and at 72°C for 20 seconds, 50 cycles. Comparative CT (ΔΔCT) method was used for relative gene expression analysis (Livak & Schmittgen, 2001). Relative level value of gene expression was normalized to the relative amounts of Rpl7 as reference gene. The primer sequences are listed in Table 1, along with the gene symbol for each primer.

Table 1. Primer conditions for RT-PCR and q-PCR
Gene symbol NCBI ID Sequence (5’-3’) Annealing temp. (°C)
GAPDH AY340484.1 Fwd: ATGGGGAAGGTGAAGGTCG
Rev: ATTGTTGCCATCAATGACCC
60
YAP NM_001195044.1 Fwd: CACAGCTCAGCATCTTCGAC
Rev: TATTCTGCTGCACTGGTGGA
60
Gapdh XM_036165840.1 Fwd: AGGTCGGTGTGAACGGATTT
Rev: TGTAGACCATGTAGTTGAGG
60
Yap NM_001171147.1 Fwd: TCCAACCAGCAGCAGCAAAT
Rev: TTCCGTATTGCCTGCCGAAA
60
Rpl7 NM_011291.5 Fwd: TTTGTCATCAGAATTCGAGG
Rev: CTGACTTCAGGTTGGGGTAC
60

RT-PCR, quantitative real-time polymerase chain reaction; qPCR, quantitative real-time PCR; YAP, yes-associated protein.

Download Excel Table
7. Western blot

Mouse monoclonal anti-β-actin antibody (C-4) was obtained from Santa Cruz. Rabbit Polyclonal anti- Dexras1(RASD1; ab78459) was purchased from Abcam. Other antibodies not mentioned are described in Immunostaining methods.

Proteins were obtained by pulverizing the sampled uterine tissue with a homogenizer and using a pro-prep reagent containing NaVO4, β-glycerolphosphatase, and NaF. After SDS-PAGE and semi-transfer, the polyvinylidene difluoride (PVDF) membrane was blocked with ProNA phospho-block solution (TransLab, Seoul, Korea) at room temperature for 1 hour. Primary antibodies were diluted in blocking solution and incubated overnight at 4°C and/or 2 h at room temperature. After washing 3 times for 5 minutes with 0.05% PBST, an appropriate HRP-binding secondary antibody (Invitrogen) was incubated for 1 hour at room temperature. Then wash 5 times for 3 minutes with 0.2% PBST. ECL reaction was performed using Western ECL FAMTO Kit (LPS Solution, Seongnam, Korea). Relative expression was analyzed by the ChemiDoc XRS system (Bio-Rad).

8. Plasmid construction, and transfection

HEK293T cells were maintained in Dulbecco’s Modified Eagle Medium (DMEM) supplemented with 10% FBS. YAP mutants (S127F and S128A) were generated by site-directed mutagenesis, substituting serine residues with phenylalanine and alanine, respectively. Plasmids were transfected into HEK293T cells using Lipofectamine 2000 (Invitrogen) according to the manufacturer’s instructions. Cells were harvested 24 h post-transfection for Western blot analysis.

RESULTS

1. Expression of nemo-like kinase (NLK) and yes-associated protein (YAP) S128 during the estrous cycle in the mouse uterus

Prior to examining the expression of NLK in utero, we assessed the relative levels of Nlk transcripts during the estrous cycle using RT-PCR and q-PCR. As shown in Fig. 1A and B, Nlk expression was dynamically regulated during the estrous cycle divided into four phases (P, proestrus; E, estrus; M, metestrus; D, diestrus). Quantitative RT-PCR analysis revealed that Nlk mRNA levels were significantly lower in the estrus and metestrus stages compared to proestrus (Fig. 1B). Differential NLK protein level during the estrous cycle was confirmed by Western blotting analysis (Fig. 1C). The NLK protein expression level showed a slightly different appearance from the mRNA pattern. NLK was expressed similarly in all stages and showed a slight increase in the estrus stage. The protein expression level of YAP S128, which is known to be phosphorylated by NLK, was found to be similar to that of NLK. As shown in Fig. 1D, vaginal smear assay identified each phase of the estrous cycle. Next, the expression location and expression intensity of NLK and YAP S128 in the uterus during the estrous cycle were investigated. NLK is known to regulate phosphorylation of YAP competitively with LATS1 (Hong et al., 2017; Moon et al., 2017). As shown in Fig. 1E, immunofluorescence analysis of at least three independent biological replicates (n=3) confirmed that the co-localization of NLK and YAP S128 is dynamically regulated during the estrous cycle. Notably, the stage-specific nuclear translocation of these proteins was consistently observed across all examined samples, representing a robust and reproducible phenotype in response to physiological hormonal shifts.

dr-29-4-105-g1
Fig. 1. Expression of NLK and YAP S128 during the estrous cycle in the mouse uterus. (A,B) RT-PCR and q-PCR analysis of Nlk transcripts during four stages of the estrous cycle (P, proestrus; E, estrus; M, metestrus; D, diestrus) in the uterus of 7-week-old mice. Relative expression levels of Nlk were normalized to the Rp17 transcript. Data standard error values are expressed as mean±SEM with one-way ANOVA. p-value; * p<0.01. (C) Western blot analysis of NLK and YAP S128 proteins was performed using whole tissue cell lysates from the estrous cycle of mouse uterus. Data were normalized to β-actin. (D) Vaginal smear analysis to identify each phase of the estrous cycle. Scale bar; 100 µm. (E) Immunofluorescence of NLK and YAP S128 in the endometrium during the estrous cycle. Images were analyzed using a confocal microscope. The white bar is the scale bar. Scale bar represents 50 µm. NLK, nemo-like kinase; YAP, yes-associated protein; RT-PCR, quantitative real-time polymerase chain reaction; qPCR, quantitative real-time PCR; LK, leukocytes; NE, nucleated epithelial cells; CE, cornified epithelial cells; LE, luminal epithelium; GE, glandular epithelium.
Download Original Figure

NLK is located in the nuclei of luminal epithelial cells and glandular epithelial cells during the proestrus, estrus, and metestrus stages, and then moves to the cytoplasm of the luminal epithelial cells during the diestrus stage. YAP S128 is located in the nuclei of luminal epithelial cells and glandular epithelial cells at all stages, and their co-expression is strongest at metestrus stage. While NLK protein was also detectable in the stromal compartment, its expression remained relatively stable across the estrous cycle, whereas the epithelial cells showed dynamic stage-dependent localization. The expression of NLK and YAP S128 was relatively weak during the diestrus phase among the four estrous stages. As shown in Fig. 2, it was confirmed that an antibody against YAP S128 specifically recognizes the S128 site by constructing a point mutation vector for YAP S127 and YAP S128.

dr-29-4-105-g2
Fig. 2. Conservation of LATS and NLK phosphorylation sites and reciprocal phosphorylation dependence on YAP. (A) The alignment of amino acid sequences of Yorkie orthologs from different species shows the conservation of putative phosphorylation sites. The blue highlight indicates the consensus motif for LATS kinase, and the pink highlight indicates the consensus motif for NLK kinase, both of which overlap at the conserved serine residues (S). (B) Western blot analysis demonstrates the reciprocal dependency of Ser127 and Ser128 phosphorylation on YAP. HEK293T cells were transfected with plasmids expressing FLAG-YAP (wild-type), MYC-YAP-S127F, or MYC-YAP-S128A. Cell lysates were subjected to immunoblotting with specific antibodies for the indicated phosphorylated residues (p-S127, p-S128), as well as antibodies for the total proteins (FLAG for WT-YAP, MYC for YAP-S127F and YAP-S128A), and β-actin for control. NLK, nemo-like kinase; YAP, yes-associated protein.
Download Original Figure
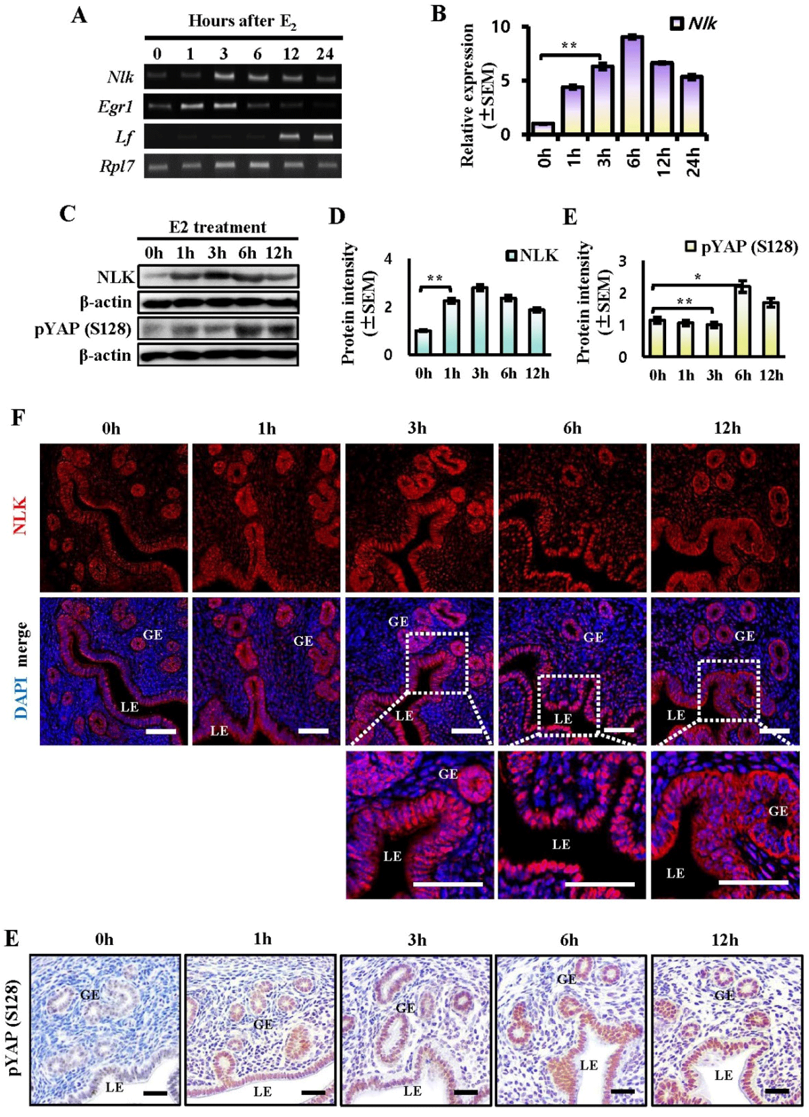
2. Estrogen-induced changes in expression of nemo-like kinase (NLK) and yes-associated protein (YAP) S128 in mouse uterus

Since we previously confirmed that STK4 expression is affected by estrogen during the estrous cycle, we investigated whether NLK is also affected by estrogen (Moon et al., 2019). We used ovariectomized mice to confirm the estrogen-induced NLK expression response. RT-PCR and q-PCR analyzes showed that the expression of NLK transcripts changed time-dependently after estrogen injection (Fig. 3A and B). The Nlk transcript levels showed a significant induction starting from 3 h and maintained an elevated state until 6 h after E2 treatment (Fig. 3B). We confirmed the expression of lactoferrin (Lf), a late estrogen response gene, and early growth response 1 (Egr1), an early estrogen response gene, to demonstrate estrogen response in ovariectomized mice (Jeong et al., 2015). Then, NLK protein expression and YAP S128 phosphorylation were observed every hour after hormone injection in OVX mice. Western blot analysis showed that the expression of NLK and YAP S128 was altered in a time-dependent manner (Fig. 3C). NLK increased from 1 hour after estrogen injection, peaked at 3 hours, and decreased after 6 hours. The expression of YAP S128 was found to increase from 6 hours after estrogen injection. Immunofluorescence shows that NLK is regulated by endometrial estrogen. NLK coexists in the cytoplasm and nucleus of LE and GE and was found to be confined to the nucleus 6 hours after estrogen treatment. After 12 hours of estrogen treatment, it was confirmed that they were present in the cytoplasm and nucleus again (Fig. 3F). Immunochemical staining showed that YAP S128 expression was increased by estrogen in the uterus. YAP S128 expression showed a time-dependent increase in the nuclei of LE and GE (Fig. 3E). These results suggest that NLK and YAP S128 expressions are regulated by estrogen during the estrous cycle.

dr-29-4-105-g3
Fig. 3. Estrogen-induced changes in expression of NLK and YAP S128 in ovariectomized (OVX) mouse endometrium. (A,B) RT-PCR and q-PCR analysis of the relative levels of Nlk mRNA in the endometrium of OVX mice after estrogen (E2; 200 ng/mouse) treatment. Data were collected at 0, 1, 3, 6, 12, and 24 hours. (A) The normal hormonal response to E2 was confirmed by evaluating the levels of early growth response 1 (Egr1) and lactoferrin (Lf) by E2. (B) q-PCR results showing the relative fold change in Nlk mRNA expression after E2 treatment. Expression levels were calculated from ΔΔCT values and normalized to Rpl7 mRNA. p-value; * p<0.01, ** p<0.05. (C) Western blot analysis of NLK and YAP S128 proteins in the uterus of ovariectomized mice treated with E2. Since there was no significant difference between 12 and 24 hours, 24 hours were excluded from the follow-up experiment (data not shown). (D,E) Quantification of relative changes in NLK and YAP S128 western blot bands. Bands were analyzed using Bio-rad’s Image Lab program. Protein values were normalized to β-actin. p-value; * p<0.01, ** p<0.05. (F) Immunofluorescence of NLK proteins over time after E2 treatment in ovariectomized mouse endometrium. The scale bar represents 50 µm. (E) Immunochemistry of YAP S128 proteins over time after E2 treatment in ovariectomized mouse endometrium. The black scale bar represents 50 µm. NLK, nemo-like kinase; YAP, yes-associated protein; RT-PCR, quantitative real-time polymerase chain reaction; qPCR, quantitative real-time PCR; LE, luminal epithelium; GE, glandular epithelium; ΔΔCT, comparative CT.
Download Original Figure
3. Expression regulation of nemo-like kinase (NLK) and yes-associated protein (YAP) S128 via estrogen receptors in the uterus

To determine whether expression of estrogen-induced NLK and YAP S128 is mediated by the ER, ovariectomized mice were pretreated with the ER antagonist ICI 182,780 (ICI) 30 minutes prior to estrogen injection. Protein expression of NLK and YAP S128 were investigated 6 hours after estrogen injection. Immunofluorescence staining confirmed that estrogen increased the expression of NLK and YAP S128 in LE and GE. Estrogen-induced increases in NLK and YAP S128 expression were significantly prevented by ICI (Fig. 4A and B). These results suggest that estrogen induces the expression of NLK and YAP S128 by ER-mediated pathways in the LE and GE of the uterus.

dr-29-4-105-g4
Fig. 4. Expression regulation of NLK and YAP S128 via estrogen receptors in the uterus of OVX mice. (A,B) Immunofluorescence staining of NLK, YAP S128 in the uterus of OVX mice treated with E2 alone and/or ICI+E2. DAPI staining is indicated in blue. The scale bar represents 50 μm. NLK, nemo-like kinase; YAP, yes-associated protein; OVX, ovariectomized; DAPI, 4’,6-diamidino-2-phenylindole; LE, luminal epithelium; GE, glandular epithelium.
Download Original Figure
4. Progesterone-induced changes in nemo-like kinase (NLK) and yes-associated protein (YAP) S128 expression in mouse endometrium

After confirming the response by estrogen, we also wanted to investigate the response by progesterone. Immunofluorescence staining results show that there is no difference in the expression level of NLK by progesterone. It was confirmed that NLK was still present in the endometrium at a similar intensity even after a period after progesterone treatment (Fig. 5A). As a result of immunochemical staining, the expression of YAP S128 after progesterone injection decreased 6 hours after progesterone injection. This decrease appeared to increase slightly again 24 h after progesterone injection (Fig. 5B). During the mouse estrous cycle, estrogen and progesterone are alternately secreted by the ovaries and act either singly or jointly in endometrial remodeling (Nilsson et al., 2015). Taken together, the differential responses of NLK and YAP S128 to estrogen and progesterone suggest that coordinated hormonal interactions may play a critical role in regulating their expression.

dr-29-4-105-g5
Fig. 5. Progesterone-induced changes in NLK and YAP S128 expression in OVX mouse endometrium. (A) Immunofluorescence staining of NLK proteins over time after progesterone (P4; 2 mg/mouse) treatment in OVX mouse endometrium. Data were collected at 0, 3, 6, and 24 hours. DAPI staining is indicated in blue. The scale bar represents 50 μm. (B) Immunochemistry of YAP S128 proteins over time after progesterone (P4; 2 mg/mouse) treatment in OVX mouse endometrium. Data were collected at 0, 3, 6, and 24 hours. The black scale bar represents 50 µm. NLK, nemo-like kinase; YAP, yes-associated protein; OVX, ovariectomized; DAPI, 4’,6-diamidino-2-phenylindole; LE, luminal epithelium; GE, glandular epithelium.
Download Original Figure
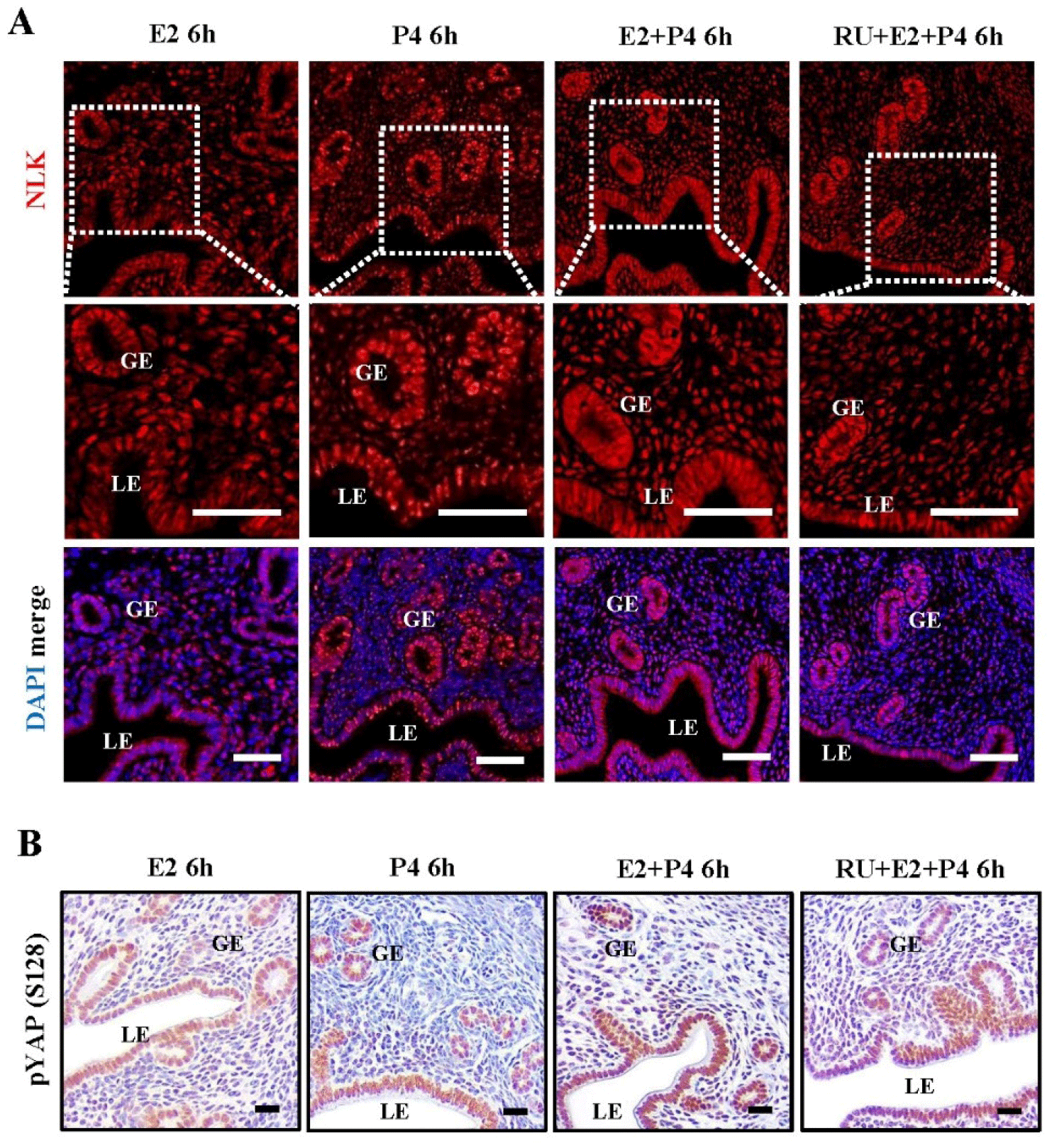
5. Modulation of nemo-like kinase (NLK) and yes-associated protein (YAP) S128 on the simultaneous effects of estrogen and progesterone in the endometrium

Our results showed that both NLK and YAP S128 showed changes after 6 hours of estrogen and progesterone injection, so we focused on the 6 hours and investigated the simultaneous effects of estrogen and progesterone. Immunofluorescence staining showed that the expression site of NLK was different when estrogen and progesterone were present together. In the case of estrogen or progesterone alone treatment, NLK was present in the nucleus of LE and GE, but it was confirmed that it was present in the nucleus and cytoplasm of LE and GE at the same time when combined treatment (Fig. 6A). As a result of immunochemical staining, YAP S128 showed stronger expression when administered in combination with estrogen and progesterone than with estrogen or progesterone alone. When RU486 (RU), a progesterone receptor antagonist, was administered 30 minutes prior to administration of estrogen and progesterone, the expression of YAP S128 was decreased compared to the hormonal combination treatment (Fig. 6B). These results imply that NLK and YAP S128 in the endometrium are regulated and dynamically changed by the single and synergistic actions of these hormones.

dr-29-4-105-g6
Fig. 6. Modulation of NLK and YAP S128 on the simultaneous effects of estrogen and progesterone in the endometrium of OVX mice. (A) Immunofluorescence staining of NLK proteins over time after E2 alone, E2 and P4 co-treatment and/or RU486 treatment in OVX mouse endometrium. Data were collected at 6 hours. DAPI staining is indicated in blue. The scale bar represents 50 μm. (B) Immunochemistry of YAP S128 proteins after E2 alone, E2 and P4 co-treatment and/or RU486 treatment in OVX mouse endometrium. Data were collected at 6 hours. The black scale bar represents 50 µm. NLK, nemo-like kinase; YAP, yes-associated protein; OVX, ovariectomized; DAPI, 4’,6-diamidino-2-phenylindole; LE, luminal epithelium; GE, glandular epithelium.
Download Original Figure

DISCUSSION

In this study, we investigated the novel gene, NLK and YAP S128 involved in the Hippo signaling pathway in the uterus. We found that the expression of NLK and YAP S128 changes the expression site or extent of expression in the endometrium during the estrous cycle (Fig. 1). Furthermore, we demonstrated that regulation of its expression proceeds through estrogen and its receptors (Figs. 3 and 4). We have shown that these responses are triggered and regulated in uterine epithelial cells, suggesting that their expression plays a role in uterine dynamics during the estrous cycle, as does the Hippo signaling pathway.

The evolutionarily conserved Hippo pathway from nematodes to humans was discovered in Drosophila studies to identify genes involved in organ size regulation (Zeng & Hong, 2008). Hippo-STK3/4, Warts-LATS1/2, and Yorkie-YAP are key components of the Hippo signaling pathway that, when mutated, lead to dramatic overgrowth of mutant-bearing tissues (Harvey et al., 2003; Udan et al., 2003; Wu et al., 2003; Huang et al., 2005). So far, the well-known hippo pathway is a phosphorylation cascade leading to STK3/4, LATS1/2, and YAP. Activation of this signaling pathway leads to STK3/4-mediated direct phosphorylation of LATS1/2 followed by LATS1/2-mediated direct phosphorylation of YAP S127. YAP S127 interacts with 14-3-3 protein to promote cytoplasmic maintenance and leads to β-TrCP-mediated proteasome degradation of YAP. S127 phosphorylation of YAP is known to be essential for interaction with 14-3-3, and β-TrCP-mediated proteasome degradation is accomplished by LATS1/2-mediated S397 phosphorylation of YAP (O’Neill & Kolch, 2005; Zhao et al., 2007, 2010). Conversely, dephosphorylation of YAP moves to the nucleus and activates genes involved in cell proliferation and tissue hyperproliferation through interaction with TEAD1-4 transcription factors (Zhao et al., 2008; Nishioka et al., 2009; Lamar et al., 2012). In addition to LATS1/2, AKT was confirmed to be involved in YAP S127 phosphorylation. It is known that AKT induces 14-3-3 interaction through S127 phosphorylation of YAP and regulates apoptosis (Strano et al., 2001; Kawamura et al., 2013). Therefore, it is believed that YAP S127 phosphorylation, including LATS1/2, is an important process essential for regulating the transcriptional activity of YAP.

Phosphorylation of YAP was taken to a new level by NLK. NLK is known to regulate the activities of several transcription factors, including the Wnt pathway, the Notch pathway, and the FOXO3 pathway, which are key to various signaling pathways (Ishitani et al., 1999, 2010; Kim et al., 2010). NLK has been shown to be localized and activated in the nucleus (Ishitani et al., 2011). When cells are at low density, nuclear NLK phosphorylates YAP S128 and prevents YAP S127 and S397 phosphorylation by LATS1/2, allowing YAP to act as a transcriptional activator in the nucleus (Moon et al., 2017). YAP S128 is located in the 14-3-3 binding region (Lee & Yonehara, 2012; Zhao et al., 2014; Yuan et al., 2015). Other studies suggest that YAP S128 phosphorylation by NLK is incompatible with 14-3-3 binding and consequently inhibits 14-3-3 binding of YAP and induces its accumulation in the nucleus (Hong et al., 2017).

In this study, we observed the dynamic nuclear co-localization of NLK and p-YAP (S128) in endometrial epithelial cells during the estrous cycle and following estrogen treatment. Although we did not directly measure the expression of YAP/TEAD target genes, it is widely established that NLK-mediated S128 phosphorylation is a prerequisite for YAP’s nuclear retention and transcriptional co-activation by disrupting its interaction with 14-3-3. Consequently, the induction of nuclear p-YAP (S128) by estrogen functions as a robust biochemical indicator of activated Hippo pathway crosstalk within the uterine epithelium. The present findings provide a necessary foundation for understanding how hormonal signals modulate uterine dynamics through non-canonical YAP regulation. When estrogen and progesterone coexist, they are more expressed through cooperative action. Estrogen and progesterone are secreted at different times but are related. It is known that an increase in the secretion of progesterone from the corpus luteum of the ovary gives a positive feedback effect of estrogen that induces a GnRH surge before ovulation (Caraty & Skinner, 1999). Estrogen action through ER in the uterus upregulates progesterone receptor expression, and the interaction of these hormone signaling pathways is important for uterine function and fertility (Marquardt et al., 2019). In this context, the observations that NLK and p-YAP (S128) levels are further modulated by the combined treatment of E2 and P4 suggest a cooperative regulation between these two hormonal pathways. The joint coordination of the spatio-temporal dynamics of the NLK-YAP axis by E2 and P4 prepares the endometrium for physiological changes. To investigate this hormonal regulation, we utilized ICI 182,780 to inhibit ER signaling. Although ICI 182,780 is a pan-antagonist that blocks both ERα and ERβ, it is well-documented that ERα is the primary mediator of estrogen-induced proliferation and signaling in the uterine epithelium (Winuthayanon et al., 2010). While our results demonstrate that the NLK-YAP axis is regulated via an ER-dependent mechanism, future studies using subtype-specific models would be necessary to definitively distinguish the individual roles of each receptor.

In conclusion, our results indicate that NLK and YAP S128 are regulated by estrogen and progesterone in the endometrium. These findings offer novel insights into Hippo signaling pathways in uterine dynamics.

Conflict of interests

The authors declare no potential conflict of interest.

Acknowledgements

This work was supported by the Ministry of Science and ICT (RS-2023-00221200) of the Korean government and “Regional Innovation System & Education (RISE)” through the Seoul RISE Center, funded by the Ministry of Education (MOE) and the Seoul Metropolitan Government (2025-RISE-01-001-05).

Authors’ contributions

Conceptualization: Moon S.

Methodology: Moon S.

Validation: Choi Y.

Writing-original draft: Moon S.

Writing-review & editing: Moon S, Lee S, Choi Y.

Ethics approval

All experimental and surgical procedures involving animals were performed in accordance with the Guide for the Care and Use of Laboratory Animals and approved by the Institutional Agricultural Animal Care and Use Committee of CHA University (Approval No. IACUC180128).

REFERENCES

1.

Caraty A, Skinner DC. 1999; Progesterone priming is essential for the full expression of the positive feedback effect of estradiol in inducing the preovulatory gonadotropin-releasing hormone surge in the ewe. Endocrinology. 140:165-170

2.

Chung D, Das SK. 2011; Mouse primary uterine cell coculture system revisited: Ovarian hormones mimic the aspects of in vivo uterine cell proliferation. Endocrinology. 152:3246-3258

3.

Delanoue R, Slaidina M, Léopold P. 2010; The steroid hormone ecdysone controls systemic growth by repressing dMyc function in Drosophila fat cells. Dev Cell. 18:1012-1021

4.

Harvey KF, Pfleger CM, Hariharan IK. 2003; The Drosophila Mst ortholog, hippo, restricts growth and cell proliferation and promotes apoptosis. Cell. 114:457-467

5.

Hong AW, Meng Z, Yuan HX, Plouffe SW, Moon S, Kim W, Jho E, Guan KL. 2017; Osmotic stress‐induced phosphorylation by NLK at Ser128 activates YAP. EMBO Rep. 18:72-86

6.

Hong K, Choi Y. 2018; Role of estrogen and RAS signaling in repeated implantation failure. BMB Rep. 51:225-229

7.

Huang J, Wu S, Barrera J, Matthews K, Pan D. 2005; The Hippo signaling pathway coordinately regulates cell proliferation and apoptosis by inactivating Yorkie, the Drosophila Homolog of YAP. Cell. 122:421-434

8.

Ishitani S, Inaba K, Matsumoto K, Ishitani T. 2011; Homodimerization of Nemo-like kinase is essential for activation and nuclear localization. Mol Biol Cell. 22:266-277

9.

Ishitani T, Hirao T, Suzuki M, Isoda M, Ishitani S, Harigaya K, Kitagawa M, Matsumoto K, Itoh M. 2010; Nemo-like kinase suppresses Notch signalling by interfering with formation of the Notch active transcriptional complex. Nat Cell Biol. 12:278-285

10.

Ishitani T, Ninomiya-Tsuji J, Nagai S, Nishita M, Meneghini M, Barker N, Waterman M, Bowerman B, Clevers H, Shibuya H, Matsumoto K. 1999; The TAK1–NLK–MAPK-related pathway antagonizes signalling between β-catenin and transcription factor TCF. Nature. 399:798-802

11.

Jeong JH, Park M, Park M, Lim EJ, Kim HR, Song H, Park SG, Choi EJ, Hong KH, Lee DR, Ko JJ, Choi Y. 2015; The expression of aminoacyl-tRNA-synthetase-interacting multifunctional protein-1 (Aimp1) is regulated by estrogen in the mouse uterus. Mol Cell Endocrinol. 399:78-86

12.

Kawamura K, Cheng Y, Suzuki N, Deguchi M, Sato Y, Takae S, Ho C, Kawamura N, Tamura M, Hashimoto S, Sugishita Y, Morimoto Y, Hosoi Y, Yoshioka N, Ishizuka B, Hsueh AJ. 2013; Hippo signaling disruption and Akt stimulation of ovarian follicles for infertility treatment. Proc Natl Acad Sci USA. 110:17474-17479

13.

Kim S, Kim Y, Lee J, Chung J. 2010; Regulation of FOXO1 by TAK1-Nemo-like kinase pathway. J Biol Chem. 285:8122-8129

14.

Lamar JM, Stern P, Liu H, Schindler JW, Jiang ZG, Hynes RO. 2012; The Hippo pathway target, YAP, promotes metastasis through its TEAD-interaction domain. Proc Natl Acad Sci USA. 109:E2441-E2450

15.

Lee J, Park H, Moon S, Do JT, Hong K, Choi Y. 2021; Expression and regulation of CD73 during the estrous cycle in mouse uterus. Int J Mol Sci. 22:9403

16.

Lee KK, Yonehara S. 2012; Identification of mechanism that couples multisite phosphorylation of yes-associated protein (YAP) with transcriptional coactivation and regulation of apoptosis. J Biol Chem. 287:9568-9578

17.

Lee S, Lee SA, Shim C, Khang I, Lee KA, Park YM, Kang BM, Kim K. 2003; Identification of estrogen-regulated genes in the mouse uterus using a delayed-implantation model. Mol Reprod Dev. 64:405-413

18.

Livak KJ, Schmittgen TD. 2001; Analysis of relative gene expression data using real-time quantitative PCR and the 2−ΔΔCT method. Methods. 25:402-408

19.

Lloyd CW. 1937; Effect of progesterone on cell-division in the uterine epithelium. Proc Soc Exp Biol Med. 36:190-191

20.

Marquardt RM, Kim TH, Shin JH, Jeong JW. 2019; Progesterone and estrogen signaling in the endometrium: What goes wrong in endometriosis?. Int J Mol Sci. 20:3822

21.

McLaren A. 1968; A study of blastocysts during delay and subsequent implantation in lactating mice. J Endocrinol. 42:453-463

22.

Moon S, Hwang S, Kim B, Lee S, Kim H, Lee G, Hong K, Song H, Choi Y. 2022a; Hippo signaling in the endometrium. Int J Mol Sci. 23:3852

23.

Moon S, Kim W, Kim S, Kim Y, Song Y, Bilousov O, Kim J, Lee T, Cha B, Kim M, Kim H, Katanaev VL, Jho E. 2017; Phosphorylation by NLK inhibits YAP‐14‐3‐3‐interactions and induces its nuclear localization. EMBO Rep. 18:61-71

24.

Moon S, Lee OH, Kim B, Park J, Hwang S, Lee S, Lee G, Kim H, Song H, Hong K, Cho J, Choi Y. 2022b; Estrogen regulates the expression and localization of YAP in the uterus of mice. Int J Mol Sci. 23:9772

25.

Moon S, Lee OH, Lee S, Lee J, Park H, Park M, Chang EM, Park KH, Choi Y. 2019; STK3/4 expression is regulated in uterine endometrial cells during the estrous cycle. Cells. 8:1643

26.

Nilsson ME, Vandenput L, Tivesten Å, Norlén AK, Lagerquist MK, Windahl SH, Börjesson AE, Farman HH, Poutanen M, Benrick A, Maliqueo M, Stener-Victorin E, Ryberg H, Ohlsson C. 2015; Measurement of a comprehensive sex steroid profile in rodent serum by high-sensitive gas chromatography-tandem mass spectrometry. Endocrinology. 156:2492-2502

27.

Nishioka N, Inoue K, Adachi K, Kiyonari H, Ota M, Ralston A, Yabuta N, Hirahara S, Stephenson RO, Ogonuki N, Makita R, Kurihara H, Morin-Kensicki EM, Nojima H, Rossant J, Nakao K, Niwa H, Sasaki H. 2009; The Hippo signaling pathway components Lats and Yap pattern Tead4 activity to distinguish mouse trophectoderm from inner cell mass. Dev Cell. 16:398-410

28.

O’Neill E, Kolch W. 2005; Taming the Hippo: Raf-1 controls apoptosis by suppressing MST2/Hippo. Cell Cycle. 4:365-367

29.

Strano S, Munarriz E, Rossi M, Castagnoli L, Shaul Y, Sacchi A, Oren M, Sudol M, Cesareni G, Blandino G. 2001; Physical interaction with Yes-associated protein enhances p73 transcriptional activity. J Biol Chem. 276:15164-15173

30.

Udan RS, Kango-Singh M, Nolo R, Tao C, Halder G. 2003; Hippo promotes proliferation arrest and apoptosis in the Salvador/Warts pathway. Nat Cell Biol. 5:914-920

31.

Winuthayanon W, Hewitt SC, Orvis GD, Behringer RR, Korach KS. 2010; Uterine epithelial estrogen receptor α is dispensable for proliferation but essential for complete biological and biochemical responses. Proc Natl Acad Sci USA. 107:19272-19277

32.

Wu S, Huang J, Dong J, Pan D. 2003; Hippo encodes a Ste-20 family protein kinase that restricts cell proliferation and promotes apoptosis in conjunction with salvador and warts. Cell. 114:445-456

33.

Yuan HX, Wang Z, Yu FX, Li F, Russell RC, Jewell JL, Guan KL. 2015; NLK phosphorylates Raptor to mediate stress-induced mTORC1 inhibition. Genes Dev. 29:2362-2376

34.

Zeng Q, Hong W. 2008; The emerging role of the hippo pathway in cell contact inhibition, organ size control, and cancer development in mammals. Cancer Cell. 13:188-192

35.

Zhang C, Robinson BS, Xu W, Yang L, Yao B, Zhao H, Byun PK, Jin P, Veraksa A, Moberg KH. 2015; The ecdysone receptor coactivator Taiman links Yorkie to transcriptional control of germline stem cell factors in somatic tissue. Dev Cell. 34:168-180

36.

Zhao B, Li L, Lei Q, Guan KL. 2010; The Hippo–YAP pathway in organ size control and tumorigenesis: An updated version. Genes Dev. 24:862-874

37.

Zhao B, Wei X, Li W, Udan RS, Yang Q, Kim J, Xie J, Ikenoue T, Yu J, Li L, Zheng P, Ye K, Chinnaiyan A, Halder G, Lai ZC, Guan KL. 2007; Inactivation of YAP oncoprotein by the Hippo pathway is involved in cell contact inhibition and tissue growth control. Genes Dev. 21:2747-2761

38.

Zhao B, Ye X, Yu J, Li L, Li W, Li S, Yu J, Lin JD, Wang CY, Chinnaiyan AM, Lai ZC, Guan KL. 2008; TEAD mediates YAP-dependent gene induction and growth control. Genes Dev. 22:1962-1971

39.

Zhao Y, Khanal P, Savage P, She YM, Cyr TD, Yang X. 2014; YAP-induced resistance of cancer cells to antitubulin drugs is modulated by a Hippo-independent pathway. Cancer Res. 74:4493-4503